当前时间:
2026年05月04日 15:45:57
加入收藏
|
内网系统登录
|
旧版回顾
|
OA登录
|
招聘系统入口
首页
|
|
新闻中心
|
专家推荐
|
科室介绍
|
科研教学
|
护理天地
|
肿瘤科普
|
|
咨询投诉
院务公开
MORE
院务公开
医院章程
行风廉政
阳光用药
问卷调查
MORE
当前位置 >
首页
>
行风廉政
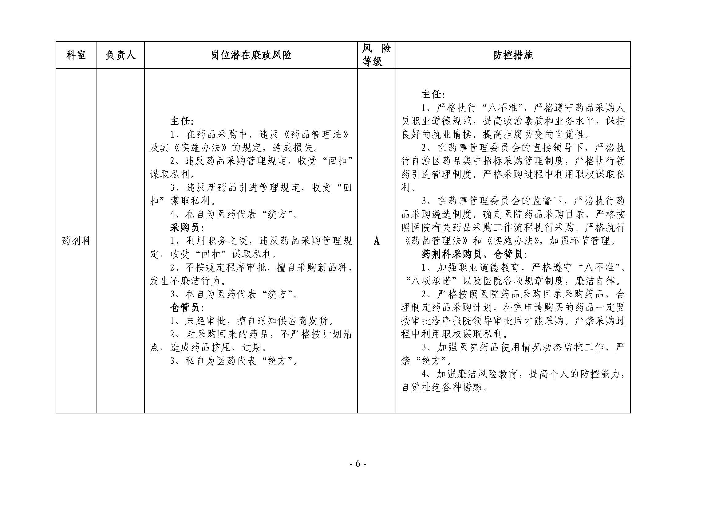
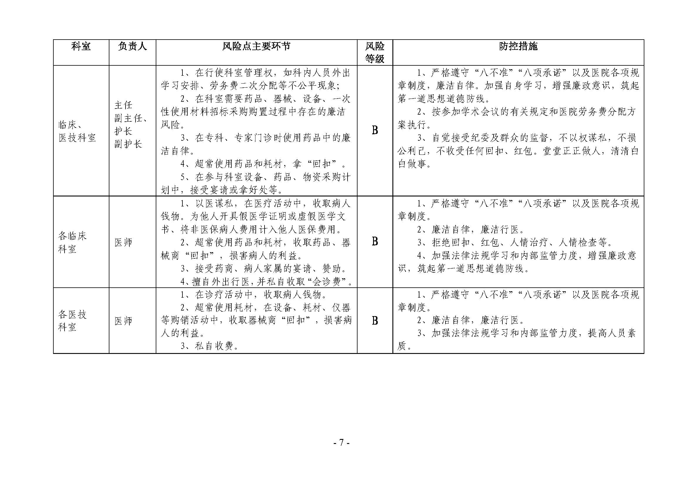
汕大医学院附属肿瘤医院廉政风险点汇总表
所属分类:
[行风廉政]
来源: 更新时间:2013-10-29
[ 返回上级 ]
[ 返回首页 ]
上一个:
来自放疗一区的表扬信(2016-11-29纪检收到)
下一个:
汕大医学院附属肿瘤医院重要岗位廉政风险点汇总
map