当前时间:
2025年12月18日 00:56:35
加入收藏
|
内网系统登录
|
旧版回顾
|
OA登录
|
招聘系统入口
首页
|
|
新闻中心
|
专家推荐
|
科室介绍
|
科研教学
|
护理天地
|
肿瘤科普
|
|
咨询投诉
新闻中心
MORE
新闻中心
医院新闻
MORE
当前位置 >
首页
>
科室动态
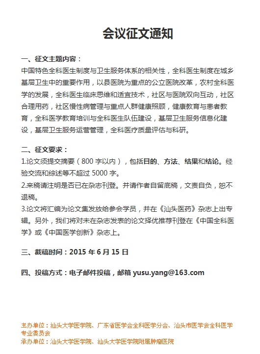
关于举行第三届粤东全科医学研讨会暨汕头市医学会全科医学专业委员会年会通知
所属分类:
[科室动态]
来源: 更新时间:2015-05-04
[ 返回上级 ]
[ 返回首页 ]
上一个:
研讨粤东全科医学 推进健康中国建设
下一个:
关于举办《粤东第二届全科医学研讨会暨汕头市医学会全科医学专业委员会年会》的通知
map