当前时间:
2025年12月18日 01:01:12
加入收藏
|
内网系统登录
|
旧版回顾
|
OA登录
|
招聘系统入口
首页
|
|
新闻中心
|
专家推荐
|
科室介绍
|
科研教学
|
护理天地
|
肿瘤科普
|
|
咨询投诉
新闻中心
MORE
新闻中心
医院新闻
MORE
当前位置 >
首页
>
科室动态
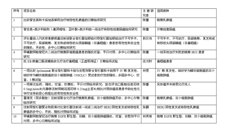
药物临床试验机构在研项目一览表
所属分类:
[科室动态]
来源: 更新时间:2015-03-31
[ 返回上级 ]
[ 返回首页 ]
上一个:
肿瘤医院隆重举行广东省乳腺癌诊治研究重点实验室揭牌仪式暨学术委员会第一次会议
下一个:
汕头大学医学院肿瘤医院药物临床试验机构介绍
map