当前时间:2025年12月18日 01:32:48
    当前位置 > 首页 > 人才招聘
    博士后招聘启事
    所属分类:[人才招聘]      来源:      更新时间:2023-05-30     

    是粤东地区唯一一所集预防、医疗、教学和科研为一体的非营利性三级肿瘤专科医院,是汕头市癌症防治中心,是汕头市肿瘤临床医学研究中心的牵头单位。现有病床704张,设有放疗科、胸部外科、乳腺外科、腹部外科、头颈部外科、妇瘤科、肿瘤内科(呼吸、消化、乳腺、淋巴瘤与血液、中西结合和生物治疗亚专业)、泌尿外科和肝胆外科、介入治疗科、家庭病床科、核医学科、重症监护室等30多个临床和医技科室。其中,肿瘤学是广东省重点学科,肿瘤科、胸外科是广东省重点临床专科,乳腺中心为国家第一批乳腺癌规范诊疗质量控制试点中心。医院拥有Truebeam肿瘤放射治疗系统(李嘉诚基金会捐赠)等一批大型医疗设备,是广东省住院医师规范化培训(放射肿瘤学)和粤东地区肿瘤学科医师进修基地,承担着汕头市乃至粤东地区2000多万人口的肿瘤病患防治医疗服务,还承担汕头大学医学院临床医学肿瘤学科的本、硕、博学生的教学任务,同时牵头成立汕大医学院甲状腺外科研究中心、汕大医学院临床药学研究中心、汕大医学院鼻咽癌研究中心,医疗技术水平在粤东地区享有盛誉。

    在市政府的大力支持下,新肿瘤医院目前正在加速建设中。易地重建项目(一期)将建设门诊楼、医技楼、放疗中心、住院楼及其配套设施,项目总投资超过10亿元,将于2023年底正式投入使用。

    我们竭诚欢迎海内外优秀博士加盟,到 开展高水平博士后研究工作!

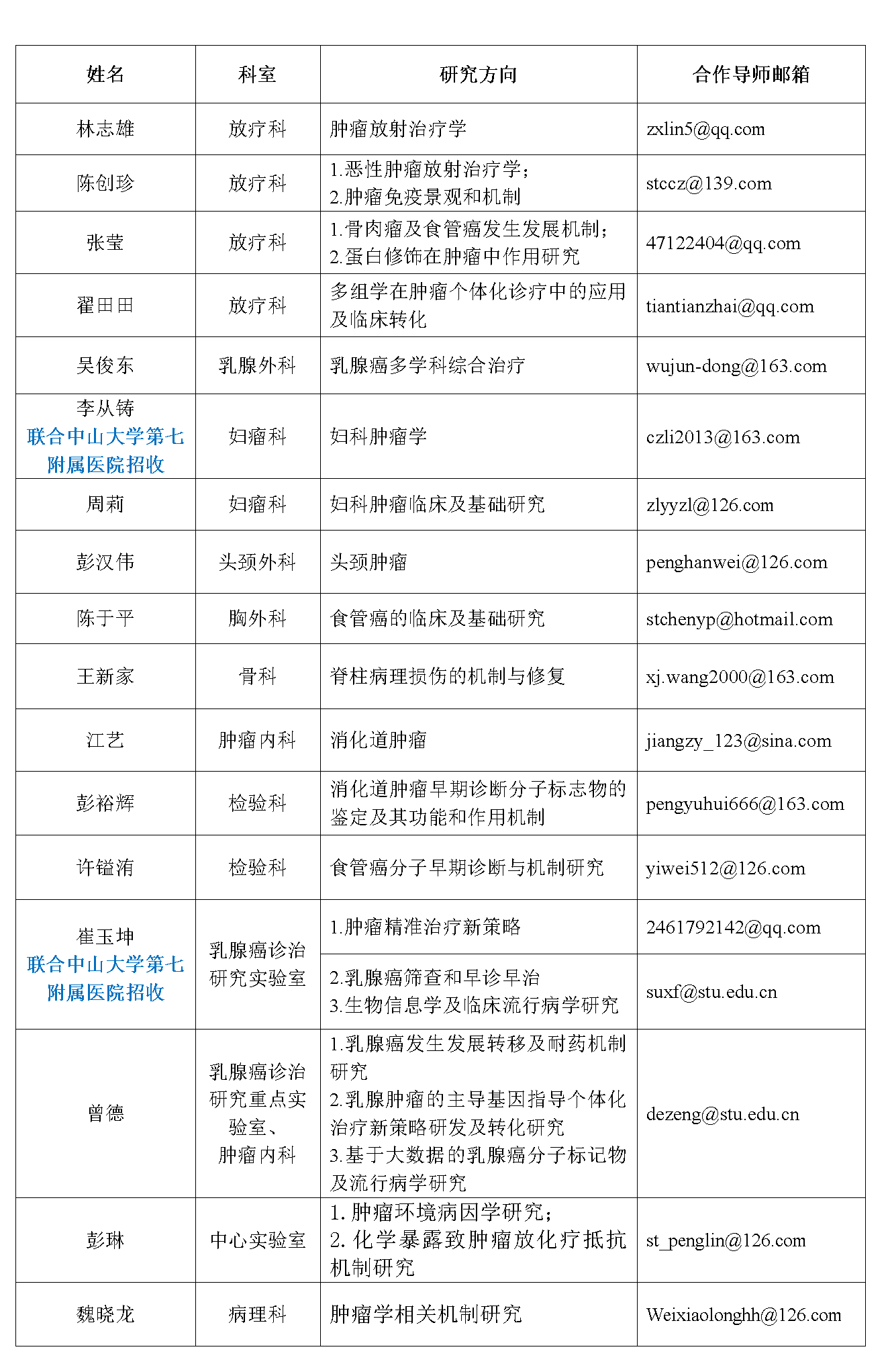
    一、 合作导师与研究方向

    431231.png

    二、 博士后进站要求

    1.普通A型博士后的进站要求: 35周岁以下,获得博士学位时间不超过3年;同时具备相应的科研业绩(SCI累计3分以上,且至少一篇大于2分);

    2.普通B型博士后的进站要求:35周岁以下,获得博士学位时间不超过3年;

    3.师资型博士后的进站要求: 35周岁以下,获得博士学位时间不超过3年;具有医师资格证,且具备相应的科研业绩(SCI3分以上2篇或SCI5分以上1篇或省部级课题2项或SCI3分以上1篇+省部级课题1项);

    4.临床型(肿瘤放疗)博士后进站要求:35周岁以下,获得博士学位时间不超过3年;具有医师资格证;在站期间同时进行住院医师规范化培训培训。

    三、博士后在站要求及出站要求

    1.在站要求:必须全职、全程在站,不得“挂站脱岗”,人事档案及工资关系转入汕头大学医学院。

    2.出站要求:

    (1)普通型博士后出站条件:

    ① 以第一作者发表IF≥3的SCI论文1篇及以上,以主持人身份取得国家级科研基金1项及以上。

    ②以第一作者发表IF≥5的SCI论文1篇及以上,以主持人身份取得省部级及以上科研基金1项及以上。

    ③ 以第一作者发表IF≥4的SCI论文2篇及以上。

    ④以第一作者发表IF≥8的SCI论文1篇及以上。

    (2)师资型博士后出站条件(达到以下业绩之一):

    ①以主持人身份获得国家自然科学基金立项1项及以上,以第一作者发表IF≥5的SCI论文1篇及以上;

    ②以主持人身份获得国家自然科学基金立项1项及以上,以第一作者发表IF≥3的SCI论文2篇及以上;

    ③以主持人身份获得省部级科研基金立项1项及以上,以第一作者发表IF≥8的SCI论文1篇及以上;

    ④以主持人身份获得省部级科研基金立项1项及以上,以第一作者发表IF≥5的SCI论文2篇及以上;

    ⑤以主持人身份获得省部级科研基金立项1项及以上,以第一作者发表IF≥3的SCI论文3篇及以上;

    ⑥以第一作者发表IF≥10的SCI论文1篇及以上;

    ⑦以第一作者发表IF≥5的SCI论文3篇及以上;

    ⑧以第一作者发表IF≥3的SCI论文4篇及以上;

    ⑨其它经学院学术委员会认可的,并与上述条件相当的学术成果。

    (3)临床型博士后出站条件:以第一作者发表的SCI论文IF累计2分及以上,还需掌握本专业一项以上的专项技术,撰写专项技术业绩报告经专家审核通过。

    四、博士后薪酬福利

    1.基础年薪14-16万元/年;

    2.激励薪酬:出站时达到师资型博后出站业绩40万;达到普通型博后出站业绩20万;达到临床型博后出站业绩12万;

    3.科研:科研启动经费4.5-15万元,可根据医院政策,享受医院科教业绩奖励;

    4.博士后人才补助:协助申请东西两翼及北部生态发展区博士后引进项目生活补贴40万(分2年发放);如入选省人才项目,可享受相应的人才补助;

    5.出站后在医院工作的,享受广东省、汕头市、医院的人才引进政策福利,包括安家费、薪酬补助、住房补助、生活补助等(具体资助情况根据每年政策确定),最高可达150万以上。

    6.住房:提供院内住房(免房租)或租房补贴;

    7.在站期间可为随站流动的无业配偶提供生活费或协调解决配偶就业问题。

    五、报名方式

    本招聘常年有效,符合条件且有意申报者可将个人简历、科研业绩简介连同相关证书的扫描件一起发送到合作导师邮箱和医院人事科邮箱stuzlyyrsk@163.com,邮件主题请标注“姓名+专业+应聘XX导师的博士后”。

    联系人:李老师、张老师

    联系电话:0754-88532220

    地址:汕头市金平区饶平路7号

     

    2023年5月30日

     

Baidu
map