当前时间:
2026年05月05日 13:55:51
加入收藏
|
内网系统登录
|
旧版回顾
|
OA登录
|
招聘系统入口
首页
|
|
新闻中心
|
专家推荐
|
科室介绍
|
科研教学
|
护理天地
|
肿瘤科普
|
|
咨询投诉
招标采购
MORE
招标采购
招标采购
MORE
当前位置 >
首页
>
招标采购
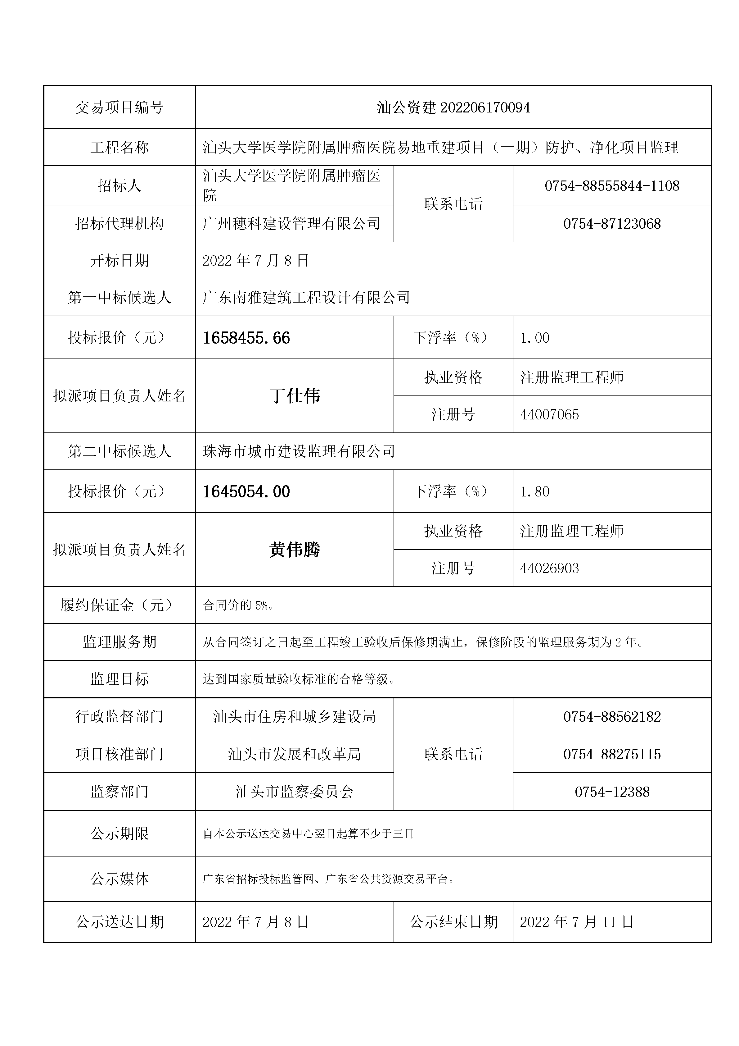
易地重建项目(一期)防护、净化项目监理评标结果公示
所属分类:
[招标采购]
来源: 更新时间:2022-07-08
[ 返回上级 ]
[ 返回首页 ]
上一个:
来自外四腹部外科的锦旗
下一个:
计财科发放敬告
map